Схемы подключения
Модуль подключается к потребителям в зависимости от конструктивного исполнения и количества контактов.
С несколькими контактами
Схема активации и работы светового реле, состоящая из 4 контактов позволяет подключить противотуманки через предохранитель:
- Поиск дополнительного вольтажа посредством разрезания красного провода на предохранительном блоке и пайки дополнительного.
- Установка навесного предохранителя.
- Подключение силового реле по нумерации контактов. 30 – кабель после предохранителя, 87 – кабель к ПТФ напрямую, 86 – провод с зацепкой на болт около реле.
- Создание системы управления. Вытаскивается кнопка ПТФ без снятия колодки.
- Прозвонка провода мультиметром и присоединение его к кузову.
- Проверка фар и габаритов.
- Повторная прозвнока мультиметром и поиск цифры 12+.
Контакт 85 подкидывается только на провод, при касании к которому появилось 12+.
Схема подсоединения пятиконтактного реле подходит для создания сигнализации. Подключение выполняется так:
- Определение контактов. 85 и 86 отвечают за катушку, 30 – общий, 87-а – нормально-замкнутый, 87 – нормально разомкнутый.
- Питающий контакт 85 соединяется с сигнализационным проводом.
- На катушечный контакт 86 при включенном зажигании подается 12+ Вольт.
- Контакты 87-а и 30 подкидываются в разрыв заблокированной цепи.
- Инвертируется полярность. На катушечный контакт 85 и контакт 87 подается минус, на контакт 86 с концевиков – плюс. На 30-м остается плюс.
В качестве блокиратора может использоваться бензонасос, стартер, запитка форсунок, зажигание.
Для реле напряжения
Схема подключения реле напряжения предусматривает монтаж прибора на дин-рейку в распредщитке. Для трехфазной сети выполняется следующее:
- Определяется кабель подключения – медный, с сечением 1,5-2,5 мм2.
- Подсоединяются контакты ввода через пускатель или контактор.
- Находится фаза по маркерам А, В, С и клемма нуля N.
- Проводники трех фаз подкидываются на соответствующие верхние клеммы устройства.
- Проводник клеммы № 1 подключается на выход катушки.
- Клемма № 3 подсоединяется на фазу в обход реле напряжения.
- Выход № 2 контакторной катушки нужно подключать к нулевому проводнику сети.
- Проводники нагрузки соединяются с клеммами пускателя на выходе.
- Нулевые проводники в распредкоробе подкидываются на общую нейтраль.
Для простоты соединения узлов руководствуйтесь схемой на корпусе реле.
схема подключения 4 х контактного реле

Привет! В видео показано устройство 4-х контактного реле, показан принцип его работы. Так же описана схема…

как я подключал реле.

Видеоурок как подключить Реле 4-х контактное на авто.Для чего нужно и Чем отличается от 5-и контактного.Колом…

как подключить четырех контактное автомобильное реле на выключатель (свет . замок зажигания . стартер и…

Как подключить 4-х контактное реле, для противотуманных фар. А так же по этой схеме можно подключить и сигнал…

Услуги автоэлектрика — http://check.kh.ua/ Звоните! Работает услуга выезда мастера по Харькову Телефон — 095 388 2668 Влад…


САЙТ ПО РЕМОНТУ АВТО VW PASSAT http://vwb3.ru/ купить сигнал тут http://ali.pub/1l5gmy ГУДОК http://ali.pub/1l5gq9 СИРЕНА http://ali.pub/1l5gse как…

как проверить реле https://www.youtube.com/watch?v=7wPjA7JW-7o как подключить сигнал через реле? один из способов Бесплатн…

Подключение ДХО по ГОСТ. В данной схеме управление 4х контактным реле происходит через габариты. Для того…

Для чего нужны, где применяют. Принцип работы, демонстрация. Рассматриваем АВВ и ИЭК как лидеров по надежнос…

Как подключит реле.



Автомобильное реле. Как работает? Для чего нужно? Как правильно его подключить? IMHO Об этом в моем видео….

МОЙ ВТОРОЙ КАНАЛ: https://www.youtube.com/user/rametrevosch.

Подключение ДХО в таком режиме: 1.Включаем зажигание, ДХО начинают светится. 2.Включаем габариты или ближни…

Услуги автоэлектрика — http://check.kh.ua/ Звоните! Работает услуга выезда мастера по Харькову Телефон — 095 388 2668 Влад…

Купить автомобильные реле: http://ali.pub/18x6dv Хороший мультиметр: http://ali.pub/18bb5s В этом выпуске вы узнаете: как прове…


четырёх контактного реле через батарею 14,4 в.

Подключение 4-х и 5-ти контактного автомобильного реле.

В етом видео я розкажу как подключить реле противотуманных фар. Смотрите мои видео и подписевайтесь.

Проверка реле поворотов ВАЗ 2108-2109 в гараже. Как проверить реле поворотов 3х контактное и не только на автомо…

Как подключить 4-х контактное реле, для противотуманных фар. А так же по этой схеме можно подключить и сигнал…



Приветствую, Вас! Для начала рекомендую хорошие интернет магазины — товары и услуги по доступной цене: …

Привет! В видео показано устройство пяти контактного реле, показан принцип его работы. Как подключить …

В этом видео я показываю как подключить промежуточное реле.


Колодка для 5-ти контактного реле http://goo.gl/t8gRrr. Подписывайтесь на канал…

Импульсное реле схема подключения. Как работает импульсное реле и схема подключения. ****************************************…

Как найти нужный ролик — об этом здесь https://www.youtube.com/watch?v=fL6pXklM0s4 Поддержите проект! КАРТА (СБЕРБАНК) — 427654002987381…

https://vk.com/soldering_electronics Electronics system — группа по электронике для мотоциклов. Все решения связанные с электроникой…
Реле электромагнитное 12V 4-х контактное с кронштейном АВАР. Артикул: 75.3777-10/90.3747-10, артикул доп.: 75.3777-10, артику…

Мы постарались примерно объяснить вам,как осуществляется подключение доп.света с использованием реле.


Как подключить 4-х контактне реле для противотуманок на Яву?Мой канал …

После этой доработки свет стал реально ярче светить.Пульт переключения света находится под меньшей нагруз…
como plantar couve manteiga globo rural criminal case caso 51 como formatar o celular samsung galaxy win configurar dns no android filtro biologico caseiro aptoide para instalar aumentar capacidade do pendrive fazer escudo minecraft como conseguir robux no roblox 2016 positivo stilo xr3000 drivers
Что такое реле, и как оно работает
Как сделать из «минуса» «плюс» и наоборот? Как подцепиться к электроприводу? Как открыть багажник с брелока сигнализации? Как заблокировать запуск двигателя? На все эти вопросы есть ответ: с помощью реле.
Зная, как работает реле, Вы сможете осуществить различные схемы подключения к электропроводке автомобиля.
Обычно реле имеет 5 контактов (бывают и 4-хконтактные и 7-ми и т.д.). Если Вы посмотрите на реле внимательно, то увидите, что все контакты подписаны. Каждый контакт имеет своё обозначение. 30, 85, 86, 87 и 87А. На рисунке видно где, какой контакт.
Контакты 85 и 86 — это катушка. Контакт 30 — общий контакт, контакт 87А — нормально-замкнутый контакт, контакт 87 — нормально-разомкнутый контакт.
В состоянии покоя, т.е., когда на катушке нет питания, контакт 30 замкнут с контактом 87А. При одновременной подаче питания на контакты 85 и 86 (на один контакт «плюс» на другой — «минус», без разницы куда что) катушка «возбуждается», то есть срабатывает. Тогда контакт 30 отмыкается от контакта 87А и соединяется с контактом 87. Вот и весь принцип действия. Вроде бы ничего сложного.
Реле часто приходит на выручку во время установки дополнительного оборудования. Давайте рассмотрим простейшие примеры применения реле.
Блокировка двигателя
В качестве блокируемой цепи может быть что угодно, лишь бы машина не заводилась при разорванной цепи (стартер, зажигание, бензонасос, питание форсунок и т.д.).
Один контакт питания катушки (пусть 85) соединяем с проводом сигнализации, на котором появляется «минус» при постановке в охрану. На другой контакт катушки (пусть 86) подаём +12 Вольт при включении зажигания. Контакты 30 и 87А подцепляем в разрыв блокируемой цепи. Теперь, если попытаться завести автомобиль при включенной охране, контакт 30 разомкнётся с контактом 87А и не даст завести двигатель.
Эта схема используется, если у вас «минус» с сигнализации на блокировку выходит при постановке в охрану. Если у вас «минус» с сигнализации на блокировку выходит при снятии с охраны, тогда вместо контакта 87А используем контакт 87, т.е. разрыв цепи теперь будет на контактах 87 и 30. При таком подключении реле будет всегда в рабочем состоянии (разомкнутом) при работающем двигателе.
Допустим, нам надо получить «минус», но у нас есть только «плюсовой» сигнал (например, у автомобиля положительные концевики, а у сигнализации нет входа положительных концевиков, а есть только вход отрицательных). На помощь опять приходит реле.
Подаём на один из контактов катушки (86) наш «плюс» (с концевиков автомобиля). На другой контакт катушки (85) и на контакт 87 подаём «минус». В итоге на выходе (контакт 30) получаем нужный нам «минус».
Если нам надо, наоборот, из «минуса» получить «плюс», то маленько меняем подключение. На контакт 86 подаём исходный «минус», а на контакты 85 и 87 подаём «плюс». В итоге на выходе (контакт 30) получаем нужный нам «плюс».
Если нам надо из слаботочного отрицательного выхода сигнализации (в сигнализации такие выходы могут называться по-разному и их назначение тоже различное: выход на 3-е зажигание, выход на открытие багажника, выход на закрытие стёкол и т.д.) сделать хороший мощный «минус» или «плюс», то тоже используем эту схему.
На контакт 85 подаём выход с сигнализации. На контакт 86 подаём «плюс». На контакт 87 подаём сигнал той полярности, который нам надо получить на выходе. В итоге на контакте 30 мы имеем ту полярность, которая на контакте 87.
Открытие багажника с брелока автосигнализации
Если в автомобиле стоит электрический привод багажника, то можно подключиться к нему автосигнализацией для открытия его с брелока сигнализации. Если с сигнализации выходит слаботочный сигнал на открытие багажника (а чаще всего так и есть), то используем эту схему.
Прежде всего, находим провод на привод багажник, где появляется +12 Вольт при открытии багажника. Разрезаем этот провод. Тот конец разрезанного провода, который идёт к приводу, подцепляем к контакту 30. Другой конец провода подцепляем к контакту 87А. Выход с сигнализации подцепляем к контакту 86. Контакты 87 и 85 подцепляем на +12 Вольт.
Теперь, при подаче сигнала с сигнализации на открытие багажника, реле сработает и на провод электропривода багажника пойдёт «плюс». Привод сработает, и багажник откроется.
Это лишь немногие схемы подключения с использованием реле. Ещё немного схем с использованием реле можете найти на сайте в категории схемы хитрушек и в разделе схемы подключения к центральному замку.
Основные технические параметры промежуточных реле
Все реле, в том числе и промежуточные, оцениваются по следующим параметрам:
- Величина коммутируемого напряжения;
- Номинальное значение тока на коммутационных контактах;
- Минимальный ток коммутации;
- Допустимый кратковременный ток через контакты коммутации;
- Интервал величины напряжения на катушке электромагнита;
- Потребляемая мощность катушкой включения;
- Время замыкания;
- Время размыкания контактов;
- Износостойкость контактов оценивается количеством срабатывания реле;
- Предельно допустимая мощность нагрузки, которая подключается через контакты реле.
Это общие параметры технических характеристик, в зависимости от конструкций и назначения могут быть дополнительные. Рассмотрим конкретные технические характеристики на примере РЭП – 26 различных модификаций.
| параметры | величина |
| Интервал коммутируемых напряжений | Переменное 5–381 В Постоянное 5-221 В |
| Номинальный ток на контактах | 10,1 А9,1 А8,1 А6А |
| Минимальный ток контактов | 0,06 А0,01А |
| Сквозной ток на контактах (А) | 161А |
| Интервал изменений напряжения в цепи управления | +5,1 %-15,1% |
| мощность потребления катушкой— при пост. токе с 1-3 контактами — при пост. токе с 4 контактами — при переменном токе | 1,6 кВ2,1 кВ3,1 кА |
| Время срабатывания, не более. | 0,03 сек |
| Время отпускания, не более. | 0,03 сек |
| Механическая износостойкость. | 30 миллионов срабатываний |
| Отключаемая мощность— при переменном токе — при постоянном токе | 1,6кВт3кВт150 Вт250 Вт |
Подключение ходовых огней: схема, тонкости и нюансы
Стоит отметить, что существует несколько схем подключения дневных ходовых огней. Есть простые схемы, позволяющие быстро подключить устройство к сети, однако также имеются определенные недостатки. Что касается сложных схем, они имеют ряд преимуществ, но требуют профессионального подхода. Давайте разбираться.
Начнем с простой схемы включения ДХО при запуске двигателя. Для этой задачи плюсовой провод соединяется с «плюсовой» клеммой замка зажигания, тогда как «минус» крепится на кузов в подходящем месте.
Недостаток схемы — ДХО работают постоянно, пока повернут ключ в замке. Также их работа не согласована со светотехникой автомобиля, что является грубым нарушением требований.
Второй схемой является включение ДХО через габариты или ближний свет фар. Для этого ходовые огни запитывают в цепь питания лампочки габаритов, соединяя «+» ДХО напрямую с «плюсом» АКБ. Что касается «минуса», его кидают на «+» габарита.
Результат- ток от АКБ идет через светодиоды на габарит, далее через лампочку на корпус, выступающий «минусом» в данной цепи. С учетом того, что потребление тока малое, светодиоды светятся, в то же время лампа не горит.
Если же включить габариты, на «плюсе» габаритного огня будет напряжение 12 В, потенциалы на проводах ходовых огней выровняются, в результате чего ДХО потухнут и ток пойдет через лампы габаритов.
При всех кажущихся плюсах схемы есть и недостатки. Первое, ДХО работают при выключенном двигателе. Второе, схема не работает, если в габаритах также стоят светодиоды. Третье, данная схема не сможет работать нормально, если в ходовых огнях стоят более мощные светодиоды (SMD), ток которых аналогичен токам лампочки. Четвертое, в схему нужно ставить предохранитель для безопасности.
С учетом минусов некоторые дорабатывают схему, соединив плюсовой провод ДХО не с «плюсом» АКБ, а «плюсом» замка зажигания. Также есть вариант, когда включение ДХО реализовано через лампу ближнего света, когда ходовые огни гаснут автоматически при включении ближнего света фар, однако все время работают, если фары не включены.
Обратите внимание, по ГОСТ Р 41.48-2004, а также с учетом ПДД, во время стоянки машины в темное время для обозначения ТС должны использоваться габаритные огни, тогда как использовать ДХО запрещено. Также есть возможность подключить ДХО через 5 контактное реле, через 4 контактное реле от генератора, через датчик давления масла. Сразу отметим, реле ходовых огней или лампочка масла позволяет реализовать возможность работы ходовых огней только тогда, когда двигатель запущен
Другими словами, реле ДХО в схеме означает, что огни будут светиться только после запуска двигателя
Сразу отметим, реле ходовых огней или лампочка масла позволяет реализовать возможность работы ходовых огней только тогда, когда двигатель запущен. Другими словами, реле ДХО в схеме означает, что огни будут светиться только после запуска двигателя
Также есть возможность подключить ДХО через 5 контактное реле, через 4 контактное реле от генератора, через датчик давления масла. Сразу отметим, реле ходовых огней или лампочка масла позволяет реализовать возможность работы ходовых огней только тогда, когда двигатель запущен. Другими словами, реле ДХО в схеме означает, что огни будут светиться только после запуска двигателя.
Итак, включение ДХО от генератора в основе имеет переключение 4 контактного реле, а также геркона. Контакты реле нужно подключать следующим образом:
- 30 кидается на выводы «+» светодиодов;
- 85 идет на «плюс» к габаритам;
- 86 подключают на любой вывод геркона;
- 87 и 2-ой вывод геркона подключается на «плюс» АКБ;
Реализовав подключение, нужна настройка. Для настройки мотор нужно запустить, далее геркон перемещается возле генератора, подбирая момент, когда ДХО сработают и начнут светиться. После геркон нужно упрятать в термотрубку и хомутами зафиксировать в обнаруженном месте срабатывания.
Получается, во время запуска ДВС и начала работы генератора контакты геркона и реле замыкаются, питание идет на ДХО. В свою очередь, лампы габаритов не горят, так как тока через катушку реле недостаточно для включения ламп. Кстати, если нет геркона, ДХО запитывают от датчика давления масла. Для этого контакт 86 нужно соединить с лампой масла. Минус таких схем – они не работают, если в габаритах стоят светодиоды.
Принцип работы
Схема управления асинхронным двигателем с применением промежуточного реле
Основа функционирования – слаженное взаимодействие магнитного потока катушки и подвижного якоря, который этим потоком намагничивается. Якорь удерживается пружиной и не касается сердечника, пока на обмотку не будет подано напряжение.
Когда начинает проходить ток, магнитное поле намагничивает сердечник. Он притягивает якорь, форсируя натяжение пружины. Подвижные контакты на якоре перемещаются, замыкаясь или размыкаясь с неподвижными контактами. После отключения напряжения ток исчезает, сердечник размагничивается, возвратная пружина возвращает якорь и контакты в исходное положение.
Применительно к назначению реле контакты могут быть нормально разомкнутые, нормально замкнутые и перекидные. Один прибор может иметь сразу несколько групп контактов. Такая конструкция позволяет одновременно управлять несколькими электрическими цепями.
К контактам предъявляются особые требования. Они должны обладать хорошей электропроводностью, низким переходным сопротивлением, без склонности к привариванию, а также иметь большую износоустойчивость и длительный срок работы.
Изготавливают контакты из сплава твердых и тугоплавких металлов, металлокерамических составов. Чаще их делают из серебра. Материал имеет низкое сопротивление, высокую электропроводность, неплохие технологические свойства, к тому же он сравнительно недорогой.
На схемах катушка реле обозначается в виде прямоугольника с буквой «К» и порядковым номером. Контакты прописываются такой же буквой, но с двумя цифрами. Из них первая означает порядковый номер реле, а вторая – номер контактной группы, к которой оно относится. Цифры прописываются через точку. Контакты соединяются прямой штриховой линией, если они расположены рядом.
Параметры изделий

РП разного типа имеют свой набор параметров в отношении технических характеристик. Необходимость в тех или иных данных возникает исходя из задач, предъявляемых прибору. Основные характеристики, ответственные за нормальную работу реле:
- чувствительность;
- ток (напряжение) срабатывания, отпускания, удержания;
- коэффициент запаса;
- рабочий ток;
- сопротивление обмотки;
- коммутационная способность;
- габариты;
- электрическая изоляция.
РП – важная и неотъемлемая составляющая большинства цепей в энергетике. Разнообразие моделей свидетельствует о том, что такой коммутационный прибор способен в полном объеме выполнять множество функций в любой схеме.
Часто задаваемые вопросы
- Можно поставить реле для управления уличным освещением, чтобы от датчик на движение одна группа осветительных приборов включалась, а другая отключалась?

Один из вариантов схемы с использованием датчика движения
Конечно можно, подробное описание такой схемы требует детального рассмотрения, но одно можно сказать точно, потребуется использовать реле с группой контактов для переключения.
- Можно использовать реле с большим количеством контактов для включения нескольких нагрузок без магнитного пускателя?
Магнитный пускатель в электромагнитном реле однозначно присутствует, если не использовать дополнительный пускатель с контактами большой мощности, которым управляет промежуточное реле. То это можно при условии, что контакты реле длительное время смогут выдерживать ток нагрузки.
Самый простой таймер 12В в домашних условиях
Наиболее простое решение — это реле времени 12 вольт. Такое реле может быть запитано от стандартного блока питания на 12v, каких очень много продается в различных магазинах.

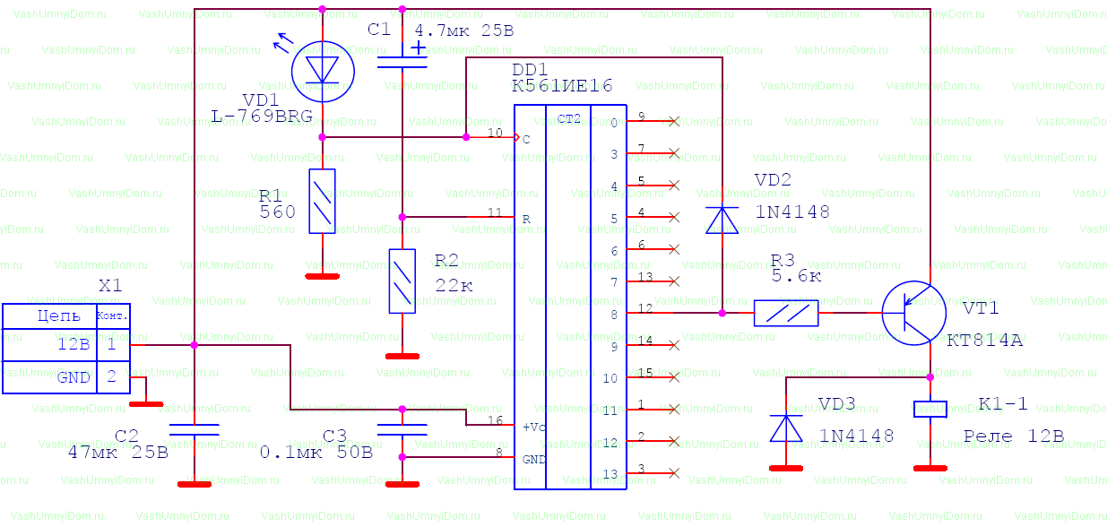
На рисунке ниже приведена схема устройства включения и автоматического выключения осветительной сети, собранная на одном счетчике интегрального типа К561ИЕ16.

Рисунок. Вариант схемы 12v реле, при подаче питания включающего нагрузку на 3 минуты.
Данная схема интересная тем, что в качестве генератора тактирующих импульсов выступает мигающий светодиод VD1. Частота его мерцаний составляет 1,4 Гц. Если светодиод конкретно такой марки найти не удастся, то можно использовать подобный.
Рассмотрим исходное состояние срабатывания, в момент подачи питания 12v. В начальный момент времени конденсатор С1 полностью заряжается через резистор R2. На выводе под №11 появляется лог.1, делающий данный элемент обнуленным.
Транзистор, подсоединенный к выходу интегрального счетчика, открывается и подает напряжение 12В на катушку реле, через силовые контакты которого замыкается цепь включения нагрузки.
Дальнейший принцип действия схемы, работающей на напряжении 12В, состоит в считывании импульсов, поступающих с индикатора VD1 с частотой 1,4 Гц на контакт №10 счетчика DD1. С каждым снижением уровня поступающего сигнала происходит, так сказать, приращение значения счетного элемента.
При поступлении 256 импульса (это равняется 183 секундам или 3 минутам) на контакте №12 появляется лог. 1. Такой сигнал является командой для закрывания транзистора VT1 и прерывания цепи подключения нагрузки, через контактную систему реле.
Одновременно с этим, лог.1 с вывода под №12 поступает через диод VD2 на тактовую ногу C элемента DD1. Этот сигнал блокирует в дальнейшем возможность поступления тактовых импульсов, таймер срабатывать больше не будет, вплоть до пересброса питания 12В.
Исходные параметры для таймера срабатывания задаются разными способами подсоединения транзистора VT1 и диода VD3, указанных на схеме.
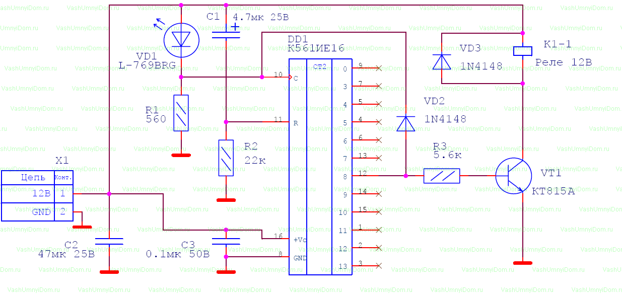
Немного преобразив такое устройство можно сделать схему, имеющую обратный принцип действия. Транзистор КТ814А следует поменять на другой тип — КТ815А, эмиттер подключить к общему проводу, коллектор к первому контакту реле. Второй контакт реле следует подключить к напряжению питания 12В.

Рисунок. Вариант схемы 12v реле, включающего нагрузку через 3 минуты после подачи питания.
Теперь после подачи питания реле будет отключено, а открывающий реле управляющий импульс в виде лог.1 выхода 12 элемента DD1 будет открывать транзистор и подавать на катушку напряжение 12В. После чего, через силовые контакты будет происходить подключение нагрузки к электрической сети.
Данный вариант таймера, функционирующий от напряжения 12В, на отрезке времени 3 минуты будет держать нагрузку в отключенном состоянии, а затем подключит её.
При изготовлении схемы, не забудьте расположить конденсатор ёмкостью 0.1 мкФ, на схеме имеющий обзначение C3 и напряжением 50В как можно ближе к питающим выводам микросхемы, иначе счетчик будет часто сбоить и время выдержки реле будет иногда меньше, чем должно быть.
В частности, это программирование времени выдержки. Применив, к примеру, такой DIP-переключатель как показано на рисунке, вы можете соединить одни контакты переключателей с выходами счетчика DD1, а вторые контакты объединить вместе и подключить к точке соединения элементов VD2 и R3.

Таким образом, с помощью микропереключателей вы сможете программировать время выдержки реле.
Подключение точки соединения элементов VD2 и R3 к различным выходам DD1 изменит время выдержки следующим образом:
| Номер ноги счётчика | Номер разряда счётчика | Время выдержки |
| 7 | 3 | 6 сек |
| 5 | 4 | 11 сек |
| 4 | 5 | 23 сек |
| 6 | 6 | 45 сек |
| 13 | 7 | 1.5 мин |
| 12 | 8 | 3 мин |
| 14 | 9 | 6 мин 6 сек |
| 15 | 10 | 12 мин 11 сек |
| 1 | 11 | 24 мин 22 сек |
| 2 | 12 | 48 мин 46 сек |
| 3 | 13 | 1 час 37 мин 32 сек |
Область применения

Промежуточное реле в электрощитке РП есть почти во всех схемах питания, управления и защиты. Коммутационные аппараты используются в подстанциях, диспетчерских, котельных. На производственной линии прибор может выполнять как одновременно, так и последовательно несколько коммутаций в цепях управления или питания. РП широко используют для вычислительной техники, в телекоммуникациях, средствах управления и прочих электронных приборах.
В системах водоснабжения и подогрева при включении глубинного насоса питание поступает на катушку. При замыкании контактов начинает работать система контроля. Дисплей отображает параметры напряжения, фазные токи нагрузки, при необходимости температуру и другие данные в зависимости от сложности схемы.
В системе подогрева реле выступает как усилитель управляющего сигнала. Тепловой датчик подает сигнал, который включает РП. Контакты последнего подают напряжение на обмотку, после чего контакты замыкаются. Таким образом происходит подключение питания к тэну, кипятильнику, бойлеру и другим мощным нагревательным приборам.
Как проверить электромагнитное реле
Работоспособность электромагнитного реле зависит от катушки. Поэтому в первую очередь проверяем обмотку. Ее прозванивают мультиметром. Сопротивление обмотки может быть как 20-40 Ом, так и несколько кОм. При измерении просто выбираем подходящий диапазон. Если есть данные о том, какая величина сопротивления должна быть — сравниваем. В противном случае довольствуемся тем, что нет короткого замыкания или обрыва (сопротивление стремится к бесконечности).
Проверить электромагнитное реле можно при помощи тестера/мультиметра
Второй момент — переключаются или нет контакты и насколько хорошо прилегают контактные площадки. Проверить это немного сложнее. К выводу одного из контактов можно подключить источник питания. Например — простую батарейку. При срабатывании реле потенциал должен появиться на другом контакте или исчезнуть. Это зависит от типа проверяемой контактной группы. Контролировать наличие питания также можно при помощи мультиметра, но его надо будет перевести в соответствующий режим (контроль напряжения проще).
Если мультиметра нет
Не всегда под рукой есть мультиметр, но батарейки есть почти всегда. Давайте рассмотрим пример. Есть какое-то реле в герметичном корпусе. Если знаете или нашли его тип, можно посмотреть характеристики по названию. Если данные не нашли или нет названия реле, смотрим на корпус. Обычно тут указывается вся важная информация. Напряжение питания и коммутируемые токи/напряжения есть обязательно.
Проверка обмотки электромагнитного реле
В данном случае имеем реле, которое работает от 12 V постоянного тока. Хорошо если есть такой источник питания, тогда используем его. Если нет, собираем несколько батареек (последовательно, то есть одну за одной), чтобы суммарно получить требуемое напряжение.
При последовательном соединении батареек их напряжение суммируем
Получив источник питания нужного номинала, подключаем его к выводам катушки. Как определить где выводы катушки? Обычно они подписаны. Во всяком случае, есть обозначения «+» и «-» для подключения источников постоянного питания и знаки для переменного типа таких «≈». На соответствующие контакты подаем питание. Что происходит? Если катушка реле рабочая, слышен щелчок — это притянулся якорь. При снятии напряжения он слышен снова.
Проверяем контакты
Но щелчки — это одно. Это значит, что катушка работает, но надо еще контакты проверить. Возможно они окислились, цепь замыкается, но сильно падает напряжение. Может они стерлись и контакт плохой, может, наоборот, закипели и не размыкаются. В общем, для полноценной проверки электромагнитного реле необходимо еще проверить работоспособность контактных групп.
Проще всего объяснить на примере реле с одной группой. Они обычно стоят в автомобилях. Автолюбители называют их по числу выводов: 4 контактные или 5 контактные. В обоих случаях там всего одна группа. Просто четырех контактное реле содержит нормально замкнутый или нормально разомкнутый контакт, а пятиконтактное — переключающую группу (перекидные контакты).
Электромагнитное реле 4 и 5 контактное: расположение контактов, схема подключения
Как видите, питание подается в любом случае на выводы, которые подписаны 85 и 86. А к остальным подключается нагрузка. Для проверки 4-контактного реле можно собрать простейшую связку из маленькой лампочки и батарейки нужного номинала. Концы этой связки прикрутить к выводам контактов. В 4-контактном реле это выводы 30 и 87. Что получится? Если контакт на замыкание (нормально разомкнутый), при сработке реле лампочка должна загореться. Если группа на размыкание (нормально замкнутый) должна потухнуть.
В случае с 5-контактным реле схема будет чуть сложнее. Тут потребуется две связки из лампочки и батарейки. Используйте лампы разного формата, цвета или каким-то образом их разделите. При отсутствии питания на катушке у вас должна гореть одна лампочка. При срабатывании реле она гаснет, загорается другая.
Централизованное управление освещением одной кнопкой
На моделях с так называемым центральным или централизованным управлением, помимо вышеперечисленных, есть еще дополнительные клеммы ON и OFF.
При подаче напряжения на них, реле принудительно либо
отключается (OFF), либо включается (ON).
Они используются при сборке схемы с мастер кнопкой или мастер выключателем. То есть, выходя из дома, всего с одной кнопки вы централизованно можете отключить свет на всех этажах и во всех комнатах.
Вот такая схема собранная на несколько групповых светильников, подключенных от разных импульсных реле. Заметьте, что в данном случае все реле должны быть именно с центральным управлением, иначе схема работать не будет.
Схема №2 – с центральным управлением
У имульсников ABB блок
центрального управления можно докупить отдельно и присоединить его с левой
стороны от реле E290.
Только будьте предельно внимательны при сборке такой схемы управления в трехфазном щите на 380В.
При наличии трехфазки, некоторые группы освещения запитывают от разных фаз, дабы равномерно распределить нагрузку.
В этом случае нельзя все контакты OFF и ON на релюшках соединять перемычками, как это зачастую и делают в однофазных щитках. Придется выносить все цепи управления на отдельный автомат и именно с него подавать одноименную фазу для вкл-выкл всех импульсных реле одновременно.
И то, такое возможно при использовании эл.механических моделей.
Для электронных придется делать развязку через промежуточные реле.





































