Как провести электричество на земельный участок: монтаж вводного устройства
Перед тем как провести электричество на земельный участок, нужно смонтировать вводное устройство. Оно обычно устанавливается на вводе в местную электропроводку и позволяет автоматически отключить подачу тока в том случае, когда в проводке обнаружена какая-нибудь неисправность.
Помимо этого, вводное устройство позволит отключить проводку на время проведения ремонтных работ или же в случае, когда она будет длительное время бездействовать, то есть когда в использовании ее не будет необходимости.
В многоквартирных домах вводное устройство обычно устанавливается на лестничных клетках или в тамбурах. А в небольших домах, которые имеют максимум два этажа, это устройство монтируется снаружи строения, на его внешней стене.
В качестве вводного устройства можно использовать плавкий предохранитель или же иную защитную конструкцию, например автоматический выключатель. В частном доме номинальный ток защитной аппаратуры не должен превышать 25 А.
Если в качестве вводного устройства будет использоваться плавкий предохранитель, то к нему нужно добавить коммутационный аппарат. Он представляет собой пакетный выключатель или рубильник.
Чтобы провести электричество на участок, как того требуют технологические правила, устанавливать любые предохранители, а вместе с ними однополюсные защитные автоматы разрешается только в фазовых проводах. На нулевых проводах такие устройства монтировать запрещено. Линию нулевого провода можно разрывать только в случае одновременного разрыва линий фазовых проводов.
Если будет однофазное ответвление, то придется устанавливать двухполюсные коммутационные или другие защитные системы. Можно также использовать и трехполюсную защитную систему, но только в том случае, если ввод планируется сделать двухпроводным или однофазным, и один из этих полюсов не будет функционировать.
Куда следует обращаться и список документов

Заявка на подключение электричества к земельному участку именуется заявлением на ТП к электросетям. Процедура осуществляется организацией, которая владеет всеми видами объектов электросетевой инфраструктуры с требуемым уровнем напряжения, например, в Москве это ПАО «МОЭСК».
Обращение в клиентский центр Межрегиональных распределительных сетевых компаний (МРСК) позволяет определиться с выбором организации, к ведомству которой отнесён дом (участок). Там же оформляется заявление на подключение электричества на участок (в стандартной форме ПАО МОЭСК и образец заполнения). После получения договора на техприсоединение и ТУ составляется, а затем подписывается акт об осуществлении ТП.
На сегодняшний день возможна подача электронной заявки на ТП и получение документов в личном кабинете на сайте электросетевой компании.
Подключение к дому 15 кВт МОЭСК предполагает предоставление полного пакета следующих основных документов:
- удостоверение личности заявителя;
- план расположения ЭПУ, подсоединяемых к электросетям;
- однолинейная схема подключения 15 кВт с возможностью резервирования и переключения нагрузок;
- перечень и указание показателей мощности ЭПУ, присоединяемых к автоматическим режимным и противоаварийным устройствам;
- документ, определяющий право собственности на присоединяемый к электросетям объект.
При обращении представителя заявителя нужно подготовить доверенность и подписанную заявителем проектную документацию договора.
Если ЭПУ располагается не за пределами садово-огороднического товарищества, то необходимо представить справку о количестве земельных участков. Это же правило действует при оформлении договора на подключение электричества к участку без строений.
Проектная документация, касающаяся электрификации домовладения или участка снабжается специальными расчётами требуемых показателей мощности, а также общего количества всех материалов и расположения эксплуатируемого оборудования.
Стандартный проект включает в себя следующие сведения:
- балансовая принадлежность;
- эксплуатационная ответственность;
- общие данные с пояснениями;
- схема выполняемой электрификации;
- план с отметкой расположения осветительных приборов и розеток;
- схема размещения уравнивающих сетей (дополнительных);
- используемое оборудование.
Оформление проектной документации согласно действующим на сегодняшний день требованиям ЕСКД осуществляется специальными организациями, список которых может быть уточнён в ЭСО.
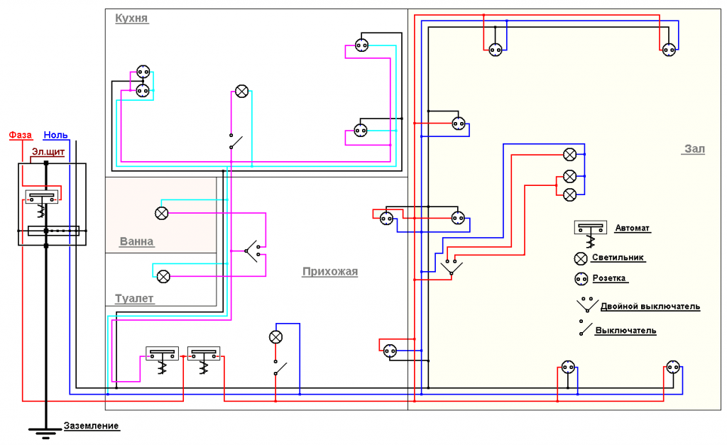
Схема правильного монтажа электропроводки в частном доме своими руками
Правила монтажа электропроводки в доме в целом такие же, как и при монтаже электропроводки в квартире. Начинаются они с составления общего плана и отдельных схем электроснабжения определенных помещений и зон. Принцип работы остается тот же, только разница в масштабе диктует некоторые специфические моменты в монтаже, а также определяет количество используемого материала и характерные способы проведения работ на отдельных участках.

Составляя схему электропроводки в одноквартирном частном доме своими руками, следующие объекты необходимо обозначить римскими цифрами:
- крыльцо (I);
- тамбур (II);
- санузел (III);
- помещение для стирки (IV);
- прихожая (V);
- жилые комнаты (VI);
- кухня (VII);
- кладовая (VIII);
- веранда (IX).
В правильной схеме электропроводки в частном доме необходимо указать расположение всех устройств, обозначив их арабскими цифрами:
- силовой ящик (1);
- квартирный щиток (2);
- одно- или двухламповый светильник (3);
- штепсельная розетка с защитным контактом (4);
- однополюсный выключатель (5);
- кнопочный выключатель (кнопка) для звонка (6);
- звонок (7);
- фонарь (8);
- штепсельная розетка без защитного контакта (9);
- штепсельная розетка с выключателем (10);
- сдвоенный выключатель (11);
- многоламповый светильник с раздельным включением ламп (12).
В приложении к схеме монтажа электропроводки в частном доме своими руками желательно указать виды используемых проводников и способы их соединения, а также другие особенности проводки, причем все сведения нужно представлять как можно подробнее.
Главное, что следует помнить при монтаже проводки в частном доме, — это то, что запрещено менять местами зануляющий и нулевой рабочий провода. В противном случае может возникнуть опасная для жизни ситуация — вероятность серьезного поражения электрическим током.
Если требуется установить в перегородке две розетки, то можно это сделать в одном отверстии, тогда получится так называемая сквозная розетка. Для подключения данной конструкции нужно всего лишь разместить в перегородке перемычку, которая и будет соединять гнезда этих розеток.

Установка в систему электропроводки светильника также может иметь свои особенности. Например, если осветительный прибор рассчитан на одну или две лампочки, то по пути от фазового провода к патрону светильника устанавливается выключатель. А под самим выключателем можно смонтировать штепсельную розетку.

Чтобы электроконструкция правильно функционировала, следует одно из гнезд розетки соединить с одним из контактных винтов выключателя, к которому планируется подвести фазовый провод. Второе гнездо в данном случае соединяется с нулевым проводом, что и требуется — сделать в осветительной коробке.

Допустим, нужно повесить люстру с раздельным включением ламп. В этом случае первые выводы от всех ламп следует соединить с нулевым проводом, а оба выключателя подвести к фазовому проводу. Электрический звонок подключают к сети через кнопочный выключатель. Следует использовать проводку и саму кнопку звонка, рассчитанные на напряжение 250 В. Категорически запрещается устанавливать кнопочный выключатель в сыром помещении или на улице.
Меры безопасности в процессе работы
Чтобы электрика в доме исправно и долго работала, не вызывая опасных ситуаций – короткого замыкания или возгорания проводов – стоит знать и понимать основные правила и особенности монтажа. Процесс укладки с нуля в новом доме немного проще, чем замена старой проводки, поскольку проводится до отделочных работ. Первое правило повторного монтажа электрики – необходимо заменить все элементы, провода и распределительные коробки, особенно если они служили не один десяток лет.
В процессе прокладки электропроводки необходимо использовать защитные средства и материалы.
Кроме того, следует помнить о таких мерах во время работы:
- Дом необходимо разбить на несколько зон. За каждую будет отвечать отдельный предохранитель УЗО. Особенно это касается участков, где будут подключены мощные бытовые приборы – стиральная машина, электродуховка, котел нагрева воды и т.д.
- Закладывая новые провода, лучше прятать их в гофрированный шланг. Это эффективная защита от возгорания.
- Соединение проводов выполняется при помощи клемм. Следует избегать соединения низко и высокомощных кабелей.
- Если невозможно спрятать провода в желобы и закрыть шпаклевкой, можно использовать пластиковые короба для безопасности и эстетики.
- Даже если кажется, что какой-то участок старой проводки сохранился в хорошем состоянии, его все равно нужно заменить. Это предотвратит от проблем в дальнейшем.
Электричество в доме должно быть не только функциональным, но и безопасным для жильцов.
Лучшая мера безопасности во время работы – нанять специалиста, который профессионально сделает монтаж проводки в доме и учтет все нюансы. На этом лучше не экономить, поскольку работа новичка потребует много времени и усилий, а в дальнейшем может вызывать необходимость переделки каких-то участков.
Подготовка к монтажу: расчет мощности потребления
При разработке схемы электроснабжения частного дома следует провести подготовительные работы. К таким работам относится и расчет мощности всех потребителей электроэнергии. Нужно учесть, какая бытовая техника будет подключаться, сколько энергии она потребляет. Данные берут из таблицы потребления и из технических паспортов каждого электроприбора и устройства. Рассчитывая общую мощность потребления, необходимо сложить все мощности и накинуть еще около 20% для запаса.
Так как одновременное включение всех приборов маловероятно, при расчете используют поправочный коэффициент (одновременного использования). Его величина зависит от общей мощности:
- при общей мощности до 14 кВт включительно – 0,8;
- до 20 кВт – 0,6;
- до 50 кВт – 0,5.
Полученный результат вносят в документы, с которыми идут в соответствующие госорганы, которые дают разрешение на подключение сети. Как правило, заявку удовлетворяют не в том виде, как она подана, а дают добро только на 5кВт мощности.
Процесс разработки
Для разработки схемы электропроводки в квартире необходимо определить всех постоянных и периодически подключаемых потребителей электроэнергии. Кроме этого, надо учесть возможность увеличения количества потребителей в том или ином помещении.
По паспортным данным приборов нужно рассчитать токи потребления, исходя из мощности и напряжения питания устройств. После этого можно приступать к формированию групп электропроводки по видам и местоположению потребителей.

Если вы самостоятельно составляете схему электропроводки, то надо заранее определить, как на ней обозначаются те или иные элементы. Такую схему можно использовать для того, чтобы в дальнейшем передать ее профессионалам.
Это поможет им понять, где какие приборы вы хотите разместить, сколько использовать светильников и тому подобное. Хотя опытные электрики сами знают потребность в электроустановочных изделиях и правила их размещения, знание основных обозначений на плане или принципиальной схеме никогда не помешает.
Для тех, кто решил выполнить все работы от начала и до конца своими руками, схема будет неоценимым помощником при прокладке электропроводки.
На схеме изображают план квартиры, отмечают центры комнат и расстояния от него до стен. Обычно по центру располагаются люстры или основные светильники. Надо также изобразить, в какую сторону открывается дверь, чтобы правильно разместить выключатели на схеме.
Учитывается расположение мебели и электрооборудования (духовки, стиральной машины, домашнего кинотеатра и тому подобное). Отдельные линии электропроводки удобно обозначать разными цветами.
Выбор типа
Это не говоря о глупости установки в ЩУ ещё шины N, добавляющей ни чем не оправданных 2-ва контактных соединения. Примечание: для выбора автоматического выключателя воспользуйтесь нашим онлайн калькулятором расчета автоматического выключателя по мощности. Скрытая проводка подразделяется на сменяемую и несменяемую. В приведенном электрощитке вводной автоматический выключатель установленный до электросчетчика , а так же УЗИП и PE шинка должны иметь устройства для возможности их опломбировки представителем энергоснабжающей организации с целью исключения возможности хищения электроэнергии.
В этом случае провода и кабели укладывают в специальные штробы, прорезанные в стенах, полах или потолке, после чего они замуровываются цементным раствором или другими строительными материалами.
Вернуться к содержанию Как правильно выполнить разводку электрической проводки Если вы решили, что правильная разводка электрики в квартире вам по плечу, то для начала необходимо выбрать тип разводки, который подойдет под нужды хозяев жилья. Схема электрической разводки в квартире Проектирование электропроводки в квартире практически ничем не отличается от тех же работ, выполняемых для частного дома.
В том случае, если Вы решили сделать схему проводки в доме трехфазной на В , придется выбрать другие элементы сети по характеристикам, однако принцип разводки кабеля по комнатам останется таким же.
После этого можно выбирать все составляющие и комплектующие, покупать их, а также счетчик, автоматы и кабели.
А максимально для этого варианта предоставляется 15 килоВатт.
Она не позволит запутаться при выполнении работ по монтажу и ошибиться в выборе комплектующих изделий по техническим характеристикам.
Схема электропроводки в квартире. Архитектура электропроводки.
Составление и согласование проекта
Наличие индивидуального проекта электропроводки для частного дома требуется в таких случаях:
- электропроводка в здании монтируется впервые;
- запланирована масштабная реконструкция дома с изменением существующей схемы прокладки проводов и мест установки мощного электрооборудования;
- необходимо значительное увеличение потребляемой мощности.
Для объектов частной собственности, в которых суммарная потребляемая мощность составляет менее 10 кВт — допускается разработка упрощенного чертеж-проекта прокладки электропроводки; более 10 кВт – необходимо разработать полноценный электрический проект.
К разработке проектной документации приступают после получения технических условий (ТУ) от той организации, что содержит на балансе линию электропередач, от которой предполагается получать электроэнергию. Для разработчика проекта выполнение требований и рекомендаций, изложенных в ТУ, обязательны.
Чертеж-проект прокладки электропроводки и комплект документов

Проект электрики для частного дома В общем случае чертеж-проект должен наряду со схемой внешнего и внутреннего электроснабжения содержать достоверные данные о таких факторах:
- тип и место установки защитных автоматов;
- марки и сечения используемых проводов и кабелей;
- величина расчетной токовой нагрузки;
- приборы учета электроэнергии;
- способ подключения электропроводки к питающей электросети.
Кроме того в комплект документации должны входить:
- ситуационная схема размещения электрооборудования, прокладки кабельной продукции, а также заземляющих и зануляющих проводников;
- перечни необходимых материалов, комплектующих изделий и электрооборудования;
- пояснительная записка (при необходимости).

Пакет проектной документации должен содержать схему заземления дома Полный комплект проектной документации, разрабатывается для частного дома, в котором суммарная электрическая мощность электрооборудования превышает 10 кВт. Должен содержать:
- схемы внешнего и внутреннего энергоснабжения;
- схему внутренней электропроводки с указанием марок кабельно-проводниковой продукции и способа их прокладки;
- схему устройств ввода;
- схему заземления и/или зануления (при необходимости);
- расчет электрических нагрузок;
- расчеты, подтверждающие правильность выбранных автоматов и УЗО;
- расчет учета электроэнергии.
Договор с (ПЭС)
Перечень документов, необходимых для заключения договора на поставку электроэнергии в новой редакции согласно ”Правил пользования электрической энергии”
Для заключения договора необходимо:
- Заявление на имя зам. директора ПЭС относительно заключения соответствующего договора с указанием местонахождения, Ф.И.О. заявителя.
- Копия документа, определяющего право собственности на объект или земельный участок.
- Получить технические условия в ПЭС. Образец технических условий представлен в ПРИЛОЖЕНИИ Рис.3 Рис.4.
- Выполнить проект «Электроснабжение частного дома» в проектной организации и согласовать его с ПЭС. Образец проекта представлен в ПРИЛОЖЕНИИ Рис.1, Рис.2.
- Предоставить акты разграничения балансовой принадлежности и эксплуатационной ответственности сторон, выполненных в проекте «Электроснабжение частного дома».
- Предоставить однолинейную схему электроснабжения, выполненную в проекте «Электроснабжение частного дома». Пример схемы можно увидеть в ПРИЛОЖЕНИИ Рис.5.
- Предоставить сведения относительно средств учета ( тип счетчика электроэнергии, его класс, схема электрическая включения, место установки, антивандальная защита).
- Предоставить сведения об электроустановках для нужд отопления, горячего водоснабжения, разрешение на их использование (до 15 кВт тепловой мощности выдает Энергосбыт ПЭС, свыше 15кВт тепловой мощности выдает Облэнерго) или справку об их отсутствии.
- Протоколы проверки заземления и изоляции электропроводки.
- Заявление на имя зам. начальника на тех. приемку и опломбировку счетчика.
- Квитанцию за тех приемку и опломбировку.
- Поставщиком электрической энергии является ПЭС (предприятие электрических сетей). ПЭС является юридическим лицом, которое представляет собственника генерирующих источников энергии и (или) электрической сети. На договорной основе ПЭС обеспечивает электроэнергией потребителей.
Примечание: Если выполняется строительство дома на участке, куда уже подведено электричество и где уже установлен электрический счетчик, то вы обращаетесь в ПЭС по вопросу увеличения заявленной мощности, в том случае, если по расчетам вам не будет хватать поставляемой электрической мощности.
Если вы собираетесь строить дом на участке, куда ранее не подводилось электричество, то начинать работать с ПЭС нужно с момента получения архитектурно-строительного плана. Необходимо получить разрешение на подключение мощных потребителей (сварочного аппарата, станков и т.д.) требуемого при строительстве, а потом уже запрашивать увеличение мощности, если понадобится. Так мы избежим штрафных санкций ПЭС на стадии строительства.
Электроснабжение частного дома выполняется на основании технических условий, (ТУ), поставщика электрической энергии, который поставляет электроэнергию в район, где происходит строительство нашего частного объекта, или ТУ ПЭС, энергию, которого нам выгодно использовать.
Определение суммарной мощности
При проектировании электропроводки в частном доме особое внимание уделяется такому важному параметру, как показатель энергопотребления. Чтобы рассчитать необходимую для частного дома мощность потребуется учесть все нагрузки, подключаемые к питающей линии одновременно. При вычислении этого показателя принимаются во внимание следующие важные моменты:
При вычислении этого показателя принимаются во внимание следующие важные моменты:
- максимальная мощность при заданном напряжении в сети определяется по соответствующему значению тока в нагрузке;
- с другой стороны для каждого отдельного потребителя этот параметр может быть найден из прилагаемой к нему документации (паспорта, в частности);
- для получения расчетного значения достаточно сложить все протекающие в нагрузках токи и умножить их на напряжение сети (220 или 380 Вольт);
- при наличии паспортов у бытовой техники и силового оборудования суммируются указанные в них показатели мощности.

Таблица потребляемой мощности и силы тока бытовых электроприборов при напряжении питания 220В
Такая возможность объясняется тем, что два показателя, используемые при расчете электропроводки, связаны простой физической зависимостью, представляемой следующей формулой:
P (Вт) = U (Вольты) х I (Амперы).
Вмазывние («приморозка») электрокабелей
Смачиваем углубления для подразетников водой, подготавливаем подразетники для установки (выламываем перфорации для кабелей), разводим алебастр,по уровню выставляем подразетники «приморозив» их разведенным алебастром. Кабель также закрепляем алебастром через 30-50 см. После застывания алебастры (2-3 минуты) штробы и подразетники можно заделывать гипсовой штукатуркой.
Несколько дополнений
- Соединение старых аллюминиевых проводов с новыми медными делайте через соединительные электро клемники.
- Концы многопроволочных жил обжимаются гильзой при помощи специальных клещей. Возможна скрутка многопроволочных жил с последующей пропайкой скрутки.
- При установке подразетников под «фартук» из плитки на кухне, следите, чтобы подразетники торчали из стены на толщину плитки с раствором (8-10 мм).
- Перед укладкой электрокабелей, а также после их «приморозки» алебастром замерьте сопротивление изоляции электрокабеля. Они должны совпадать и быть в пределах указанных в таблице ниже.
Измеряется сопротивление изоляции для квартирной электропроводки, Омметром с выходным Напряжением 500 Вольт, при температуре не ниже +5°. И как видно из таблицы не должно быть меньше 0,5 МОм.
На этом про разделение электропроводки на группы всё! Успехов Вам, в ваших начинаниях!
Специально для сайта: Все про ремонт квартиры
Проводка своими руками
Современные тенденции строительства предусматривают скрытую проводку. Она может быть уложена в специально сделанные в стенах канавки — штробы. После укладки и закрепления кабелей их замазывают шпаклевкой, сравнивая с поверхностью остальной стены. Если возведенные стены будут потом облицовываться листовыми материалами — гипсокартоном, ГВЛ и т.п., то штробы не нужны. Кабели укладываются в зазор между стеной и отделкой, но в этом случае — только в гофрированных рукавах. Оболочка с проложенными кабелями крепится хомутами к элементам конструкции.
Как должна прокладываться внутренняя электропроводка. В частном доме при устройстве своими руками необходимо соблюдать все правила
При прокладке нужно помнить, что внутренняя электропроводка частного дома делается по всем правилам и рекомендациям. Только так можно гарантировать безопасность. Основные правила такие:
- прокладка проводки только вертикально и горизонтально, никаких скругленных углов или скошенных трасс;
- все места соединений должны быть сделаны в монтажных распределительных коробках;
- горизонтальные переходы должны быть на высоте не менее 2,5 метров, от них вниз опускается кабель к розетке или к выключателю.
Подробный план прохождения трассы, подобный тому, что на фото выше, необходимо сохранить. Он пригодится во время ремонта или модернизации проводки. С ним нужно будет сверятся, если где-то вблизи нужно будет штробить или делать дырку, забивать гвоздь. Основная задача — не попасть в кабель.
Способы соединения проводов
Большой процент проблем с электропроводкой происходит от плохого соединения проводов. Их можно сделать несколькими способами:
Скрутка. Соединятся таким способом могут только однородные металлы, или не вступающие в химическую реакцию. Скручивать медь и алюминий нельзя категорически. В остальных случаях длинна оголенных проводников должна быть не меньше 40 мм. Два провода между собой соединяются, как можно плотнее, витки укладываются один возле другого. Сверху соединение заматывается изолентой и/или упаковывается термоусадочной трубкой. Если хотите чтобы контакт был 100%, а потери минимальными, не поленитесь скрутку пропаять. Вообще, по современным нормам этот вид соединения проводов считается ненадежным.
Соединение через клеммную коробку с винтовыми зажимами. В корпусе из термостойкого пластика запаяны металлические клеммы, которые затягиваются при помощи винтов. Очищенный от изоляции проводник вставляется в гнездо, закрепляется винтом, при помощи отвертки. Этот вид соединения — наиболее надежный.
- Соединительные колодки с пружинами. В этих устройствах контакт обеспечивается пружиной. В гнездо вставляется оголенные проводник, которых зажимает пружина.
И все равно, наиболее надежные методы соединения — сварка и пайка. Если есть возможность сделать соединение таким, можно считать, что проблем у вас не будет. Во всяком случае с соединениями.
Монтаж электропроводки в доме своими руками требует тщательного выполнения всех требований. Это — гарантия вашей приватной безопасности и безопасности вашей частной собственности.
После того, как провода от автомата до точки подключения розетки или выключателя проложены, их проверяют на целостность тестером — прозванивают жилы между собой, проверяя целостность проводников, и каждую по отдельности на землю — проверяя не повреждена где-нибудь изоляция. Если кабель не поврежден, приступают к монтажу розетки или выключателя. Подключив, все еще раз проверяют тестером. Потом их можно заводить на соответствующий автомат. Причем автомат желательно сразу подписать: проще будет ориентироваться.
Закончив электроразводку по всему дому, проверив все самостоятельно, вызывают специалистов электролаборатории. Они проверяют состояние проводников и изоляции, замеряют заземление и ноль, по результатам дают вам акт (протокол) испытаний. Без него вам не дадут разрешение на ввод в эксплуатацию.
Сколько фаз
В частный дом может подаваться однофазное напряжение (220 В) или трехфазное (380 В). По нормам энергопотребления для частного дома на однофазную сеть максимальный расход на дом может составлять 10-15 кВт, на трехфазную — 15 кВт.
Трехфазный ввод нужен только тогда, когда требуется подключить мощное оборудование, работающее от сети 380 В
Так в чем разница? В том, что в трехфазную сеть можно напрямую включать мощные электроприборы — электроплиты или котлы отопления, духовки и тому подобное оборудование. Однако требования по вводу и разводка сети 380 В намного жестче: напряжение выше, больше шансов получить тяжелую травму. Потому, если дом у вас не больше 100 квадратов, и вы не думаете его отапливать электричеством, вам лучше проводить 220 В.
Вывод
Чтобы повысить надежность, на щите потребители разбиваются на группы (подключение группами точек):
- Осветительные приборы.
- Розеточные гнезда.
- Силовые элементы (бойлер, электроплита, стиральная машина).
- Хозяйственные группы (подвал, гараж).
Допускается разбивка потребителей по комнатам или этажам. В таком случае каждая группа нуждается в индивидуальных устройствах защиты (автоматы, УЗО). В каждой комнате имеется осветительная и розеточная группа, на кухне их больше (теплый пол и электроплиту подключают как отдельную группу). Для мощной бытовой техники и ламп-узлов цепи в ванной предусматривается заземление (подключение через кабель с дополнительной жилой «земля»).




































