Поиск поломок и их устранение
Самые распространенные поломки – это низкое напряжение на выходе или его отсутствие. Может такая неисправность в преобразователях напряжения 12/220 В возникнуть по следующим причинам:
- Поломка ШИМ-модулятора или полный отказ обоих плеч инвертора. Вторая поломка встречается крайне редко. Чтобы осуществить проверку, можно воспользоваться простейшим пробником на светодиоде. В том случае, если ШИМ-модулятор исправен, светодиод будет часто вспыхивать. Желательно проверить целостность всех соединений и обмотки трансформатора.
- Слишком низкое напряжение на выходе – это признак того, что вышло из строя одно плечо. Признак поломки транзистора – это низкая температура радиатора, на котором он установлен.
Все неисправности, которые возникают в схемах, приведенных в статье, устраняются достаточно быстро. И стоимость ремонта таких преобразователей напряжения 12/220 В низкая – все запчасти можно найти буквально на свалке.
Преобразователь своими руками 12-220V
В последнее время все больше людей увлекается сборкой инвертеров (преобразователей) своими руками
. Предложенная сборка способна выдать мощность до 300Вт
.
В качестве задающего генератора задействован старый и добрый мультивибратор. Разумеется, такое решение многим уступает современным высокоточным генераторам на микросхемах, но давайте не забудем, что я стремился максимально упростить схему так, чтобы в итоге получился инвертор, который будет доступен широкой публике. Мультивибратор – не есть плохо, он работает более надежно, чем некоторые микросхемы, не так критичен к входным напряжениям, работает при суровых погодных условиях (вспомним TL494, которую нужно подогревать, при минусовых температурах).
Трансформатор использован готовый, от UPS, габариты сердечника позволяют снять 300 ватт выходной мощности. Трансформатор имеет две первичные обмотки на 7 Вольт (каждое плечо) и сетевую обмотку на 220 Вольт. По идее, подойдут любые трансформаторы от бесперебойников.
Диаметр провода первичной обмотки где-то 2,5мм, как раз то, что нужно.
Схема устройства:

Основные характеристики схемы
Номинал входного напряжения – 3,5-18 ВольтВыходное напряжение 220Вольт +/-10%Частота на выходе – 57 Гц Форма выходных импульсов – Прямоугольная Максимальная мощность – 250-300 Ватт.
Недостатки
Долго думал какие у схемы недостатки, на счет КПД, оно на 5-10% ниже аналогичных промышленных устройств. Схема не имеет никаких защит на входе и на выходе, при КЗ и перегрузке полевые ключи будут перегреваться до тех пор, пока не выйдут из строя. Из за формы импульсов, трансформатор издает некий шум, но это вполне нормально для таких схем.
Достоинства
Простота, доступность, затраты, 50 Гц на выходе, компактные размеры платы, легкий ремонт, возможность работы в суровых погодных условиях, широкий допуск используемых компонентов – все эти достоинства делают схему универсальной и доступной для самостоятельного повторения. Китайский инвертор на 250-300 ватт, можно купить где-то за 30-40$, на этот инвертор я потратил 5$ – купил только полевые транзисторы, все остальное найдется на чердаке думаю у каждого.

Элементная база
В обвязке минимальное количество компонентов. Транзисторы IRFZ44 можно с успехом заменить на IRFZ40/46/48 или на более мощные – IRF3205/IRL3705, они не критичны.

Транзисторы мультивибратора TIP41 (КТ819) можно заменить на КТ805, КТ815, КТ817 и т.п.
С успехом подключал к этому инвертору телевизор, пылесос и другие бытовые устройства, работает неплохо, если устройство имеет встроенный импульсный БП, то вы не заметите разницы в работе от сети и от преобразователя, в случае запитки дрели – запускается с неким звуком, но работает довольно хорошо.
Плата была нарисована вручную обыкновенным маникюрным лаком.
Изготовление автомобильного инвертора
Инверторное устройство, способное преобразовывать 12 вольт в 220, становится незаменимым во время путешествий на автомобиле. Многие виды бытовой техники смогут работать в отрыве от стационарных источников питания. Единственным серьезным ограничением является величина максимально допустимой нагрузки, находящейся в пределах нескольких сотен ватт. Конечно, можно воспользоваться и более мощными инверторами, но в этом случае наступит очень быстрая разрядка аккумулятора.
В зависимости от расходования тока, нагрузка бывает активной, с максимальным потреблением энергии, и реактивной, когда энергия, полученная от батареи, потребляется частично. Характер нагрузки необходим для того, чтобы рассчитать максимальную мощность. Например, самая большая нагрузка, планируемая к подключению, составляет 300 Вт. Сам же инвертор должен обладать мощностью на 25% больше. По расчетам мощность устройства выходит 375 Вт, поэтому наиболее близким по этому значению прибором будет инвертор на 400 Вт.
По такой же схеме рассчитывается преобразователь, изготавливаемый собственными силами. Устройство с нормальной сборкой или схема простого инвертора обеспечивает потребности в освещении, зарядке телефонов, подключении телевизора и других устройств первой необходимости. Как уже отмечалось, не рекомендуется пользоваться мощными приборами, которые очень быстро сажают АКБ.
Для изготовления простейшего преобразователя будут нужны силовые транзисторы и мультивибратор. Такие устройства могут нормально работать даже в условиях резких перепадов температур. В условиях жаркой погоды понадобится система дополнительного охлаждения транзисторов, чтобы избежать их перегрева и выхода из строя. В большинстве случаев можно обойтись обычным кулером от компьютера, установленным на радиатор охлаждения.
Сегодня в конструкциях инверторов уже не используются обычные трансформаторы, которые обеспечивали высокочастотные преобразования на 220В. В преобразователях применяются импульсные схемы, обеспечивающие такой же результат. Для самодельного устройства подойдет микросхема К561ТМ2 с двумя D-триггерами. Один триггер DD1 является задающим генератором, а второй – DD1.2 – служит делителем частоты. Преобразование напряжения осуществляется силовыми транзисторами КТ827 или КТ819. Более качественное преобразование выполняется полевыми транзисторами IRFZ44, выдающими максимально чистую синусоиду.
Для получения контура частотой 50 Гц используется вторичная обмотка с параллельно соединенными конденсаторами электролитического типа и нагрузка. Без этой нагрузки, подключаемой на выходе, устройство не будет работать. Только после подключения какого-либо потребителя, начнется преобразование напряжения из 12 вольт в 220. Существенным недостатком подобных схем является не совсем качественное выходное напряжение. Чтобы увеличить мощность устройства потребуются более эффективные, но и более дорогостоящие транзисторы. Конденсатор, подключаемый к выходу, рассчитывается на минимальное напряжение в диапазоне от 250 до 300 вольт.
Дополнительный фильтр
Имеющийся в наличии преобразователь с прямоугольным импульсным напряжением можно модернизировать, установив на выходе фильтр (рис.2), отсеивающий высшие гармоники. Точный расчет и тщательное изготовление деталей помогут снизить потери на фильтре до минимума.
При изготовлении следует учитывать, что устройство используется для силовых цепей. Все элементы и комплектующие должны выдерживать максимально допустимый ток.
В состав входят два LC контура с резонансной частотой 50 Гц. В одном из них емкость с индуктивностью подключены последовательно, во втором — параллельно. Дроссели для контуров рассчитываются и изготавливаются идентично, конденсаторы также должны иметь одинаковые параметры. Оптимальная емкость для конденсаторов 100 мкФ, допустимое напряжение не меньше 300 В. Электролитические полярные конденсаторы использовать нельзя.
Сердечники для катушек индуктивности должны быть из трансформаторного железа. Для точной подгонки дросселя в железе нужно вырезать зазор. Необходимое количество витков можно рассчитать, используя соотношения для расчета резонансной частоты контура. Для намотки желательно использовать гибкий медный провод. Минимальное сечение должно быть не менее 2,5 мм 2 .
Общую площадь намотки необходимо сравнить с размерами окна в сердечнике. После сборки необходимо выполнить подгонку катушек, подключив сетевое напряжение 220 В (рис.3). Сопротивление нагрузки представляет собой лампу накаливания, измерительный прибор можно использовать любого типа с необходимым диапазоном. Правильная настройка определяется по максимальному напряжению. В зазор нужно уложить прокладки несколько больше расчетной величины. Затем следует убавлять толщину прокладок, контролируя напряжение по вольтметру. Значение должно увеличиваться при изменении толщины зазора, затем снижаться. Зазор при максимальном напряжении является самым оптимальным вариантом. При наладке необходимо стягивать железо сердечника до плотного контакта с прокладочным материалом. После подгонки следует собрать и подключить фильтр.
При наличии осциллографа можно проверить форму напряжения до и после фильтра. При наличии всех необходимых деталей и определенного опыта устройство вполне доступно для изготовления своими руками.
Часто в жизни возникает потребность получить напряжение 220В из более низкого, скажем, 12-ти Вольт. К примеру, вам нужно подключить зарядное устройство от ноутбука к автомобильному аккумулятору, с это не проблема. Помимо этого, инверторы нашли широкое применение в альтернативной энергетике. Обычно их ставят на ветряки, гидроэлектростанции и так далее, которые в большинстве случаев генерируют невысокое напряжение.
Материалы и инструменты, которые использовал
Список материалов:
– трансформатор 12-0-12В на 5А;- аккумулятор на 12В;- два алюминиевых радиатора;- два транзистора TIP3055;- два резистора 100 Ом/10 Ватт;- два резистора 15 Ом/10 Ватт;- провода;- фанера, ламинат (или прочее для изготовления корпуса);- розетка;- термопаста;- пластиковые стяжки;- винтики с гайками и пр.





Список инструментов:
Процесс изготовления инвертора:
Шаг первый. Ознакомьтесь со схемой
Ознакомьтесь со схемой подключения всех элементов. Есть как электронная подробная схема, так и простая, интуитивно понятная, куда и какие провода подключать.


Шаг второй. Собираем два контура из резисторов и транзисторов




Шаг третий. Радиатор




Шаг четвертый. Соединяем два контура с помощи резисторов на 100 Ом





Шаг пятый. Подключаем центральные лапки



Шаг шестой. Перемычка


Шаг седьмой. Дальнейшее подключение
Еще вам понадобится кусок белого провода, это будет минус от аккумулятора, его нужно припаять желтому проводу, то есть перемычке, установленной ранее.


Шаг восьмой. Тестируем!












Шаг девятый. Собираем корпус










Пришло время установить крышку, ее крепим на саморезах, чтобы иметь доступ к внутренностям инвертора.
Изготовление простого преобразователя 12-220В, 50Гц
Схема данного устройства достаточно простая .
Данная схема работает по принципу преобразователей типа Push-Pull. Сердцем устройства будет служить плата CD-4047 работающая как задающий генератор, а также осуществляет управление полевыми транзисторами, которые работают в режиме ключей. Всего один транзистор может быть открыт, в случае если будут открыты два транзистора в одно время, то случится замыкание, в результате которого транзисторы сгорят, также это может произойти в случае неправильного управления.
Также схема может работать с использованием биполярных транзисторов на выходе, но следует учесть, что мощность устройства станет намного меньше, если сравнивать с схемой, на которой используются «полевики».
В среднем инвертором потребляет энергии при роботе на холостых от 150 до 300 мА в зависимости, какой источник питания и тип трансформатора.
Затем нужно замерить выдаваемое напряжение, на выходе должно быть около 210-260В, это считается нормальным показателем, поскольку инвертор не имеет стабилизации. Далее нужно проверить устройство, под нагрузкой подключив лампочку на 60 Ватт и дать поработать 10-15 секунд, ключи за это время немного нагреются, так как на них нет теплоотводов. Ключи должны греться равномерно, в случае не равномерного нагрева, нужно искать, где допущены ошибки.
Снабжаем инвертор функцией Remote Control
Получайте на почту подборку новых самоделок. Никакого спама, только полезные идеи!
*Заполняя форму вы соглашаетесь на обработку персональных данных
Электрик в доме
Преобразователь напряжения 12/220 своими руками
В настоящее время выпускается достаточно много преобразователей напряжения 12/220 В, рассчитанных на достаточно большие мощности. Но если вам нужен для дачи или гаража для освещения (телевизора,дрели,насоса) простой преобразователь напряжения 12/220, то его можно сделать своими руками. Предлагаемая схемы выгодно отличается от подобных наличием сигнализации разряда аккумулятора.
Это очень актуально, если для питания схемы использовать аккумулятор автомобиля. Хотя лучше, всё же, взять другой аккумулятор, или приобрести для машины новый аккумулятор, а старый использовать для преобразователя. В схеме использовано минимум деталей, но устройство вполне справляется со своей функцией. Такие устройства, которые преобразуют постоянное напряжение в переменное, ещё называют инверторами.
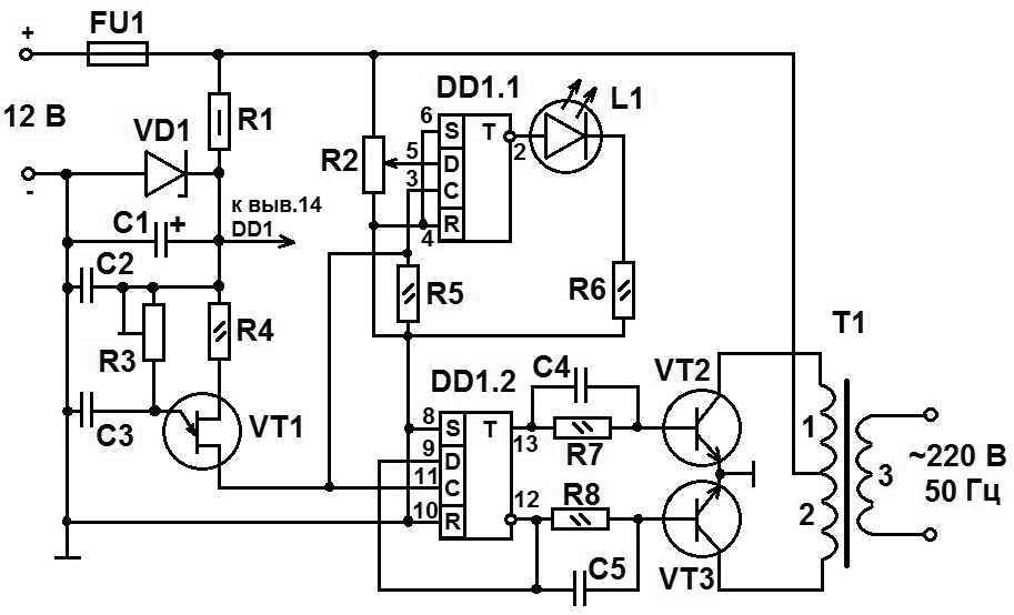
Схема преобразователя напряжения 12/220 В

В схеме обозначено:
- FU1 — предохранитель на 10А.
- R1 — резистор МЛТ-0,5, 150 Ом.
- R2 — переменный резистор СП-1, 22 кОм.
- R3 — подстроечный резистор СП3-16, 1 МОм
- R4 — резистор МЛТ-0,125, 330 Ом.
- R5, R7, R8 — резисторы МЛТ-0,125, 2кОм.
- R6 — резистор МЛТ-0,125 1,5 кОм.
- VD1 — стабилитрон КС 191А.
- C1 — конденсатор К53-1, 50 мкФ х 50 В.
- С2, С3 — конденсаторы КМ-5, 0,1 мкФ.
- С4,С5 — конденсаторы КМ-5, 510 пФ.
- VT1 — однопереходной транзистор КТ 117А.
- VT2, VT3 — транзисторы КТ 827А.
- L1 — светодиод АЛ 307А.
- DD1 — микросхема К561ТМ2.
- Т1 — трансформатор.
Описание работы схемы
Генератор, собранный на транзисторе VT1, генерирует колебания с частотой 100 Гц, частоту можно регулировать подстроечным резистором R3. Триггер DD1.2 делит частоту пополам и на выходах 12 и 13 триггера образуются противоположно направленные по амплитуде импульсы с частотой 50Гц. Импульсы попеременно открывают транзисторы VT2 и VT3, которые включены по схеме двухтактного усилителя мощности. Нагрузкой транзисторов VT1, VT2 являются обмотки 1 и2 повышающего трансформатора Т1, на вторичной обмотке 3 которого и образуется переменное напряжение 220В, 50 Гц.
Стабилизатор выполненный на VD1, R1 и сглаживающий конденсатор С1 служат для питания микросхемы и генератора и исключают влияние работы ключевых транзисторов VT1, VT2 на работу схемы, а конденсаторы С5,С4 уменьшают время переходного процесса (помогают быстрее переключатся этим транзисторам). Триггер DD1 включает сигнальный светодиод L1, при снижении напряжения на аккумуляторе до заданного значения, которое устанавливается переменным резистором R2.
Наладка схемы
- Отключить «+» от соединения обмоток 1 и 2.
- Проверить частоту на базах транзисторов VT2 и VT3 с помощью осциллографа, подстроить, при необходимости, резистором R3 до 50Гц.
- Снизить напряжение источника питания до 10-11В. Добиться постоянного свечения светодиода L1 с помощью переменного резистора R2.
- Подключить «+» обратно к точке соединения обмоток 1 и 2.
- Проверить работу устройства от полностью заряженного аккумулятора.
Детали схемы
Транзисторы VT2, VT3 КТ 827 можно взять с любым буквенным индексом, но желательно с самым большим коэффициентом передачи тока базы.
Стабилитрон VD1 можно заменить на любой другой с напряжением стабилизации 8-9В.
Трансформатор можно выполнить на базе магнитопровода ПЛМ 27-40-58. Первичные обмотки 1 и 2 намотать проводом ПБД-2 (ПСД-2) по 15 витков каждую. Вторичную обмотку 3 намотать проводом ПЭВ-2, 0,64 мм — 704 витка.
Конденсатор С2 установить непосредственно на выводах микросхемы DD1.
При отсутствии нужного номинала резисторов и конденсаторов можно составить требуемый из нескольких деталей, как это сделать описано в этой статье.
Печатную плату можно изготовить по технологии, описанной в этой статье.
Параметры преобразователя 12/220
Данный преобразователь напряжения испытывался нагрузкой 100 Вт. Потребляемый ток преобразователя не более 10А, потребляемый ток без нагрузки не более 1А. Преобразователь выдерживает пусковые токи электронасоса, электродрели. Максимальное падение напряжения на выходе — 10 В.
Для питания аппаратуры, требующей синусоидального сигнала, на выходе можно установить сглаживающий прямоугольность импульсов конденсатор, его ёмкость нужно подбирать для достижения наилучшего результата, подбор можно начать с ёмкости в 1 мкФ. Конденсатор должен быть рассчитан на напряжение не ниже 400В.
Будет интересно почитать:
Автоматическое включение света
Датчик движения для освещения в помещениях.
Ионизатор воздуха (люстра чижевского)
Рубрики: Полезные устройства, Электронные устройства, Электросхемы Метки: электроника, электроприборы, электросхема
Аккумуляторные батареи
Инвертор 12 в 220, сделанный самотоятельно не может работать сам по себе. Для преобразования напряжения в 12 вольт, его нужно вначале откуда-то получить. Таким источником электроэнергии служат аккумуляторные батареи свинцово-кислотного типа. Эти химические устройства способны регулярно выполнять отдачу больших токов, не утрачивая своей работоспособности за 12-15 циклов зарядки и разрядки.
Чтобы АКБ преждевременно не вышла из строя, ее напряжение отслеживается с помощью контроллера, предотвращающего чрезмерный разряд. Однако, следует помнить, что в родных АКБ бесперебойников используется гелевый электролит, а в автомобильных батареях – жидкий. Поэтому режимы зарядки у них различаются. Токи, пропускаемые сквозь гель, не подходят для жидкого электролита. Таким образом, источник бесперебойного питания будет регулярно не до конца заряжать автомобильный аккумулятор, и он быстро выйдет из строя. Во избежание подобных ситуаций, у инвертора 12 в 220 на основе ИБП в комплекте должно быть отдельное зарядное устройство для АКБ. Его также возможно сделать самостоятельно.

Мощность аккумуляторной батареи выбирается в соответствии с основными целями и задачами преобразователя напряжения. Этот показатель рассчитывается как мощность, отдаваемая потребителям, разделенная на КПД инвертора. В любом случае следует не допускать полной разрядки аккумулятора, устанавливать для этой цели специальные ограничители работы или контроллеры. При отсутствии этих приборов, конструкция инвертора должна соответствовать возможностям имеющейся батареи.
В среднем кислотные аккумуляторы могут работать без заметной потери своего ресурса в течение 2 часов при токе 12 А и мощности 60 А/ч, 24 А – 120 А/ч, 42 А – 210 А/ч. Учитывая имеющийся КПД преобразования допустимая долговременная мощность нагрузки будет соответственно 120, 230 и 400 Вт. На короткое время может быть подключена повышенная нагрузка, тогда мощность возрастает примерно в 2,5 раза. Однако, после такой интенсивной работы, батарея должна отдыхать как минимум 20 минут.
Таким образом, правильно рассчитанный самодельный инвертор и соответствующий аккумулятор нужной мощности непременно дадут желаемые результаты. Для постоянной работы эти устройства не годятся, но вполне способны решить проблему энергоснабжения нужных потребителей в течение достаточно продолжительного периода времени.

Инвертор с 24 в 220 вольт
Расчет времени работы инвертора от аккумулятора

Что такое инвертор напряжения

Гибридный инвертор

Трехфазный инвертор

Автомобильный инвертор с 12 на 220
Признаки необходимости ремонта преобразователей напряжения
Есть несколько признаков того, что требуется ремонт инверторов 12В 220В
. Если заметить эти сигналы на ранней стадии и обратиться к специалистам, можно существенно быстрее справиться с проблемой и сэкономить на сложном восстановлении техники.
Среди признаков:
- На выходе пропадает выходное напряжение. Если на входе при этом есть напряжение, значит проблема может заключаться в разрушении от перегрева транзисторов на определенном участке. Потенциально, может потребоваться ремонт предохранителя.
- Падают показатели выходного тока. Неисправность в такой ситуации может скрываться в поломке силового блока.
- Преобразователь напряжения начинает отключаться без вашего участия. Это может наблюдаться при сильном нагреве компонентов, когда вся система начинает страдать.
Преимущество использования преобразователей напряжения
Благодаря тому, что инверторы обладают целым рядом положительных характеристик, их очень ценят при использовании для различных видов электротехники. Устройства работают бесшумно, не засоряют окружающую среду всевозможными выхлопами. Стоимость обслуживания подобных приборов является минимальной: выполнять проверку давления в двигателе нет необходимости. У инверторов достаточно незначительный механический износ, что позволяет использовать их различным потребителям. Инверторы 12 220 В работают на повышенных мощностях КР121 ЕУ, обладают повышенным КПД.
В процессе сборки инверторов с задающими устройствами в качестве мультивибраторов, достоинство преобразователей выражается в том, что прибор обладает доступностью и простотой. Размер изделий компактен, отремонтировать их не составляет сложности, а эксплуатировать можно даже при низкой температуре.
Обзор производителей
Различные торговые точки могут предложить довольно широкий ассортимент инверторов-преобразователей напряжения 12-220 В. Инверторы выпускаются в различных странах — большинство из них производится в Китае, но это совсем не значит что они плохого качества. Ведь многие известные бренды из-за высокой конкуренции стремятся снизить себестоимость своей продукции, поэтому и переносят свои производственные мощности на территорию Китая.
Изучая предлагаемые рынком модели можно обратить внимание, что некоторые изделия имеют одинаковые характеристики, но при этом значительно различаются в цене. Связанно это с использованием той или иной радиоэлементной базы. Устройства, соответствующие заявленным характеристикам, собранные на качественной элементной базе и оборудованные необходимой защитой, надёжны в эксплуатации, поэтому стоят дороже
Устройства, соответствующие заявленным характеристикам, собранные на качественной элементной базе и оборудованные необходимой защитой, надёжны в эксплуатации, поэтому стоят дороже.
Наиболее популярными брендами являются:
- Wenchi. Тайваньский производитель радиоэлектронного оборудования. Присутствует на рынке уже более 23 лет. Его продукция сертифицирована во многих странах мира, включая Россию. Компания имеет свою лабораторию, в которой проводится испытание приборов и внедрение в их работу новых технологий. Спросом пользуются модели INS-1000W-12 и INS-200W-12.
- Mean Well. Ведущий разработчик импульсных блоков питания. Фирма постоянно модернизирует и расширяет ассортимент своей продукции. Хорошие технические характеристики и демократичная цена позволяют каждому покупателю выбрать оптимальное оборудование этой марки. Популярными моделями являются: A301−2K5-F3 PBF, A301−150-F3, TN-1500−212B.
- Gembird. Основанная в Голландии в 1997 году компания стала лидером в производстве компьютерной периферии источников питания. Хотя цех по производству инверторов находится в Китае, продукция проходит тщательный контроль и соответствует международным стандартам. Сервисные центры фирмы расположены во многих странах, что позволяет довольно быстро получить качественную помощь. Потребители часто выбирают инверторы серии Gembird I.
- Robiton. Российская компания, специализирующая на производстве элементов питания. Её продукция соответствует требованиям безопасности Европейского союза. На все свои изделия фирма предоставляет три года гарантии. Повышенным спросом пользуются модели R300 и R500.
Вам это будет интересно Источники бесперебойного питания (ИБП) для компьютеров





































